一、诚信考试
1.参加考试的所有考生应充分认识考试违纪舞弊的严重后果,一定要自觉遵守考试纪律,严格自律,诚信应考。请阅读刑法修正案(九)关于考试作弊的相关条款。
2.请认真阅读教育部2012年33号令和准考证上的“考生注意事项”,严禁携带手机入场,严禁携带资料及电子辞典、电子手表、计算器、MP3/MP4/MP5、录放机等具有接收、存储或发送功能的各类通讯设备(按照教育部33号令国家教育考试违规处理办法,只要携带入场,就视为作弊)!只准携带铅笔、黑色签字笔、橡皮、听力耳机等必要的文具入场,携带规定以外的物品进入考场或未放在指定位置的视为违纪。
二、考试流程及注意事项
1.考试时间:2024年6月15日(星期六)。上午四级(含俄语),下午六级(含俄语)。
2.听力:电台频点:花园校区FM 86.3;龙子湖校区FM 80.6。考生可在考前使用与williamhill电台兼容的耳机试音。
3.考试整个过程,考生中途不得离场,不得提前离场。
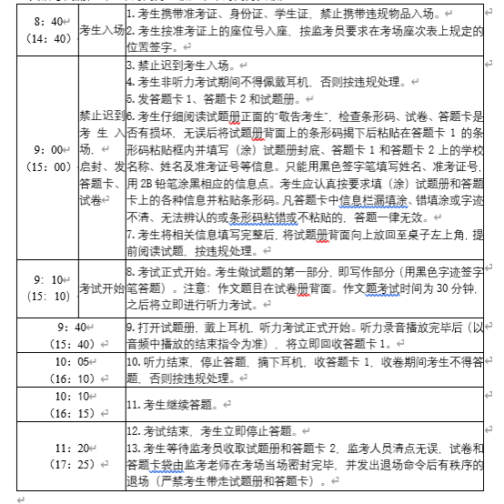
4.英语考试提醒:
(1)英语试卷结构:写作(30分钟)、听力(四级25分钟,六级30分钟)、阅读理解和翻译(70分钟)。
(2)试题册正面印有“敬告考生”(请认真阅读)。试题册背面印有作文题目、考生信息填写区域、条形码粘贴条。答题卡1为写作和听力答题区域,该卡有条形码粘贴框,听力播放结束立即收取答题卡1;答题卡2为阅读理解和翻译答题区域。
(3)本次CET四六级听力考试以音频中播放的结束指令为准。听力录音播放完毕后,考生应立即停止作答,监考员将回收答题卡1,考生得到监考员指令后方可继续作答。
(4)监考员将试题册与答题卡1、答题卡2一同下发后,考生除按要求填写(涂)答题卡1和答题卡2上相关内容外,须将试题册背面的条形码揭下后粘贴在答题卡1的条形码粘贴框内,并在试题册背面指定位置正确填写姓名和准考证号。完成后,考生须将试题册背面向上放置,不得提前翻阅试题册内页(听力考试开始时才能打开试题册)。考生请务必仔细粘贴条形码在答题卡1的指定位置。不正确填写(涂)个人信息,错贴、漏贴条形码将按违规处理,责任自负。
5.如遇试卷分发错误、试题字迹不清或条形码异常等情况考生应及时向监考人员报告;涉及试题内容的疑问,不得向监考人员询问。自觉服从监考人员的管理,不得以任何理由妨碍监考人员进行正常工作。监考人员有权对考场内发生的问题,按规定作出相应处理。
6.考生须携带本人身份证、准考证和学生证。证件不全或迟到者一律不得入场。身份证丢失的,请到所在学院开证明(证明须有主管学生副书记、辅导员签字,学院盖章,证明上贴本人照片,章压住照片),证明内容应有学生姓名、学号、身份证号、院系、专业、班级等信息;学生证丢失的,请到学生处开证明(须有学籍科证明);准考证由学生自行上网打印。
7.英语考试流程(上午时间为四级,下午时间为六级):

8.小语种俄语(CRT)考试流程(上午时间为四级,下午时间为六级):
上午8:45(下午14:45):考生凭准考证、身份证、学生证入场,按指定座号入座。
上午9:00(下午15:00):禁止迟到考生入场。发放答题卡和试题册。填写(涂)试题册、答题卡上的学校名称、姓名和准考证号等信息。
上午9:10(下午15:10):考试正式开始。考生做试题的第一部分,即听力部分。
上午9:30(下午15:30):听力结束后考生继续做试题的其余部分。
上午11:10(下午17:10):考试结束,考生立即停止答题。同时收试题册和答题卡,考生不得离开座位,须等监考教师清点试卷无误后,经监考教师允许,方可离开考场。
三、其他事项
1.请考生避免无故缺考,否则会影响下次考试的报名资格。
2.请认真阅读《国家教育考试违规处理办法》:国家教育考试违规处理办法_
williamhill官网考点
2024年6月11日